欢迎您访问【株洲高速轨道辅导学校有限公司】官方网站!

当前位置:网站首页 - 新闻动态 - 公司新闻
2007人!中国铁路南昌局集团有限公司2025年度招聘大专(高职)毕业生公告
发布时间:2024-11-04 10:46:24      点击次数:373


南昌铁路局2025年招聘公告

     中国铁路南昌局集团有限公司根据企业发展需要,拟招聘普通高等院校大专(高职)毕业生,现将有关事项公告如下:

一、招聘计划

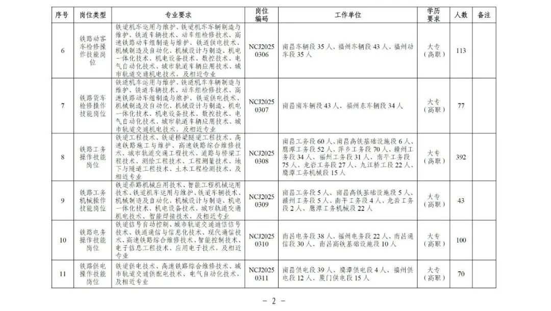
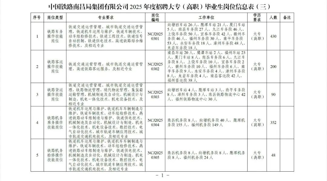
本次计划招聘2007人,招聘专业、岗位、人数和工作单位等内容详见附件。

二、招聘条件

1.列入国家招生计划的全日制普通高等院校应届大专(高职)毕业生;

2.遵纪守法,品行端正,热爱铁路事业;

3.所学专业为铁路专业方向,所学课程包含铁路专业课程;学习成绩优良,专业、学历等符合招聘岗位要求;

4.身心健康,身体条件符合招聘岗位要求,无色盲色弱;

5.素质能力符合招聘岗位工作要求,服从企业对岗位的安排和调整,能够适应偏远地区、长期夜班、轮班制工作环境;

6.工作所在地生源优先。

微信图片_20241104104432.jpg
微信图片_20241104104441.jpg微信图片_20241104104444.jpg

三、招聘流程

1.网上报名。报名采取网上报名方式,报名时间为2024年10月31日至12月10日。有意应聘的毕业生在规定时间内登录进行报名,申请岗位时选择“中国铁路南昌局集团有限公司2025年度招聘大专(高职)毕业生公告(三)”所对应的岗位,每人限报1个岗位。毕业生本人如实填写所有报名信息,真实、准确、完整上传毕业生就业推荐表、成绩单、学籍在线验证报告等电子附件,生成打印《毕业生应聘登记表》。

2.资格审查。根据招聘岗位要求,对应聘材料进行审核,择优筛选符合岗位要求的毕业生参加后续面试考核。未进入下一环节的毕业生不再另行通知。

3.面试考核。接到通知的毕业生按指定时间、地点参加面试,否则视为放弃应聘。根据面试结果择优确定拟录用人选。

4.公示录用。拟录用人选通过中国铁路人才招聘网进行不少于7天的公示。公示期满无异议的,办理录用手续。

四、其他事项

1.本次招聘仅接受应聘人员本人在报名期间通过中国铁路人才招聘网报名,无其他报名方式,不接受邮寄、他人代交简历或电子邮箱发送简历。

2.应聘毕业生在招聘期间须保持通信畅通,凡未在规定时间内回复我公司通知、未按规定时间、地点和要求参加各招聘环节的,视为本人自动放弃。

3.所有信息须由毕业生本人如实填报,如发现网上填报及上传信息与实际信息不一致或弄虚作假的,取消应聘资格。

4.中国铁路南昌局集团有限公司不委托第三方招聘,不向应聘者收取任何费用,不指定辅导用书,不举办也不委托任何机构举办任何形式辅导培训班,请提高警惕,谨防受骗。

5.参加现场资格审核、面试考核时应聘人员须携带以下材料原件及复印件,材料用抽杆夹按顺序装订。

⑴经本人签字确认的《毕业生应聘登记表》(报名网站下载打印);

⑵毕业生就业推荐表(加盖学校就业部门公章)、成绩单(加盖学校教务部门公章),教育部学籍在线验证报告(学信网按提示下载);

⑶身份证,各种能够证明本人资历或能力的证书材料等;

⑷体检报告。六个月内二级甲等及以上医院常规项目体检(血压、辨色力、视力、听力、心电图、胸片、血常规、尿常规、肝功能、肾功能为必检项目,须有体检结论)。

6.中国铁路南昌局集团有限公司人事部保留对本招聘公告的最终解释权。

7.咨询电话:0791-87021951;

咨询时间:工作日上午8:30-11:30,下午14:30-17:30。


中国铁路南昌局集团有限公司人事部

2024年10月31日


您感兴趣的新闻
上一条:国企招聘,好工作推荐
下一条:2196人!中国铁路广州局集团有限公司2025年招聘普通高校毕业生公告

返回列表